热播热播剧免费播放入口频道,japanese色国产在线看视频_蓝光免费播放

當前位置: 首頁 -> 綜合新聞 -> 理工要聞 -> 正文
理工要聞
我校喜獲10項天津市科學技術獎勵
2020-03-04

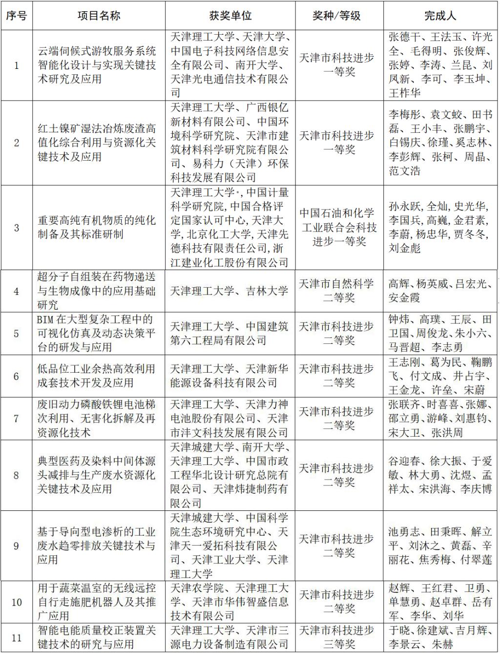
日前,天津市人民政府發布了《關于頒布2019年度天津市科學技術獎的決定》(津政發〔2020〕4號),我校10項科技成果獲得天津市科學技術獎勵,其中科技進步一等獎2項,自然科學二等獎1項,科技進步二等獎6項,科技進步三等獎1項。至此,我校2019年度共計獲得省部級科技成果獎勵11項,獲獎數量和等級在市屬高校中名列前茅。


我校2019年度省部級科技成果獎勵獲獎名單


一等獎項目:云端伺候式游牧服務系統智能化設計與實現關鍵技術研究及應用


計算機科學與工程學院張德干老師主持申報的“云端伺候式游牧服務系統智能化設計與實現關鍵技術研究及應用”項目,以云計算為背景,以新型裝備制造、人工智能、認知學、移動計算等交叉學科理論為基礎,以“基于云端情境感知的多媒體云端伺候式游牧服務”為實例,建立出一套充分體現游牧計算自感知性、自組織性、自反應性及高度安全可靠的計算策略,實現了云端伺候式游牧服務系統智能化設計的關鍵技術。該成果已在云商務、云交易、云在線控制以及地圖顯示、地址搜索、當前定位、路徑查詢、新聞服務、天氣服務等領域成功使用,產生了良好經濟效益和社會效益,獲得天津市科學技術進步一等獎。


一等獎項目:紅土鎳礦濕法冶煉廢渣高值化綜合利用與資源化關鍵技術及應用


環境科學與安全工程學院李梅彤老師主持申報的“紅土鎳礦濕法冶煉廢渣高值化綜合利用與資源化關鍵技術及應用”項目,針對傳統紅土鎳礦濕法冶煉工藝存在的資源利用率低、環境危害大等問題,首創出紅土鎳礦熟化堆浸-赤(針)鐵礦沉鐵-樹脂吸鎳-酸析硫酸鎂全過程無渣化的清潔生產工藝,實現了紅土鎳礦濕法冶煉廢渣高值化資源化綜合利用。同時,通過優化集成冶金、化工、建材、環保等行業的先進技術,開發出了一套全流程控制的綠色陶粒生產體系,實現了多種固廢無害化、規模化、資源化的協同處置。該技術成果已在京津冀、廣西、河南、山東、江蘇、浙江等二十余省市相關企業得到應用和實施,產生了巨大的經濟效益和顯著的社會效益,獲得天津市科學技術進步一等獎。


一等獎項目:重要高純有機物質的純化制備及其標準研制


化學化工學院孫永躍老師主持申報的“重要高純有機物質的純化制備及其標準研制”項目,建立了系列重要高純有機物質純化制備關鍵技術,攻克制約行業發展的短板,制定了相關標準規范引導行業高質量發展,實現了重要高純有機物質的國產化,解決了傳統技術產品純度低、產率低及能耗高的技術瓶頸,產品技術指標達到國際同類產品先進水平;開創建立了我國重要高純有機物質的制備純化技術平臺,為我國重要高純有機物質的評價和質量控制提供了技術依據,推動了行業進步。項目成果成功實現產業化,取得了良好經濟效益及社會效益,獲中國石油和化學工業聯合會科技進步一等獎。


近年來,學校高度重視科技獎勵申報工作,通過公開征集、校內競聘、專家指導等環節,遴選出了一批展現學校科研水平、彰顯最新科研實力的高水平、超前沿科研項目,在建校40周年的新起點上,為繼續建設新時代高水平教學研究型理工大學奠定了堅實基礎。